All main codec menus can be launched from the Home screen which includes:

|
Features |
Codec Home Screen Elements |
1 |
Screen Name |
The name of the current screen |
2 |
Connect |
Select to connect and adjust connection settings |
3 |
Cxns |
Displays the number of current connections and connection details |
4 |
Programs |
View and edit Program configurations |
5 |
Settings |
Select to configure codec settings |
Press the RETURN
button to navigate backwards through menus, or press the HOME
button to return to the Home screen from any menu.
If a complete menu cannot be viewed on a single codec screen, arrows on the right hand side of the screen indicate that the current menu has options below and/or above the visible items. Use the navigation arrows to scroll up and down.

|
Features |
Codec Home Screen Elements |
1 |
Up Arrow |
Arrow indicating menus can scroll upwards |
2 |
Down Arrow |
Arrow indicating menus can scroll downwards |
Following is an overview of the codec menus from the Home screen.


After selecting IP and a connection mode use Setup to adjust connection settings.

|
Important Notes: •Depending on the session type selected in the codec, not all options are displayed. E.g. Session Type and Data are not displayed when configuring Sessionless IP connections. •Default settings may also change depending on the session type selected, e.g. Tieline Session versus SIP or Sessionless. |
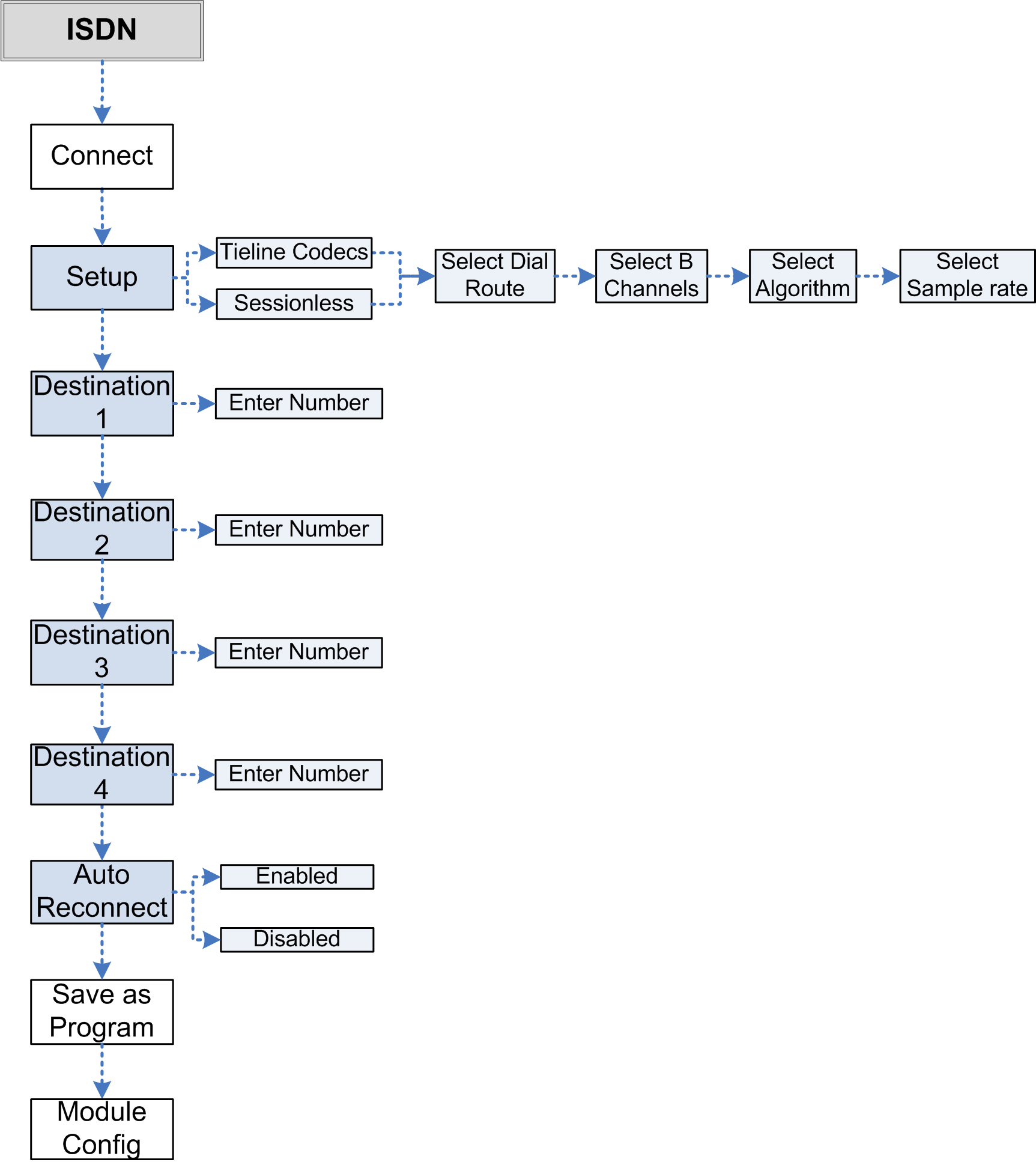
Select Connect > ISDN to configure ISDN dialing settings using the codec front panel.

Select Connect > POTS to configure POTS dialing settings using the codec front panel. Note: default settings are surrounded by square brackets.

Press the SETTINGS
button on the codec front panel to access a wide range of configuration settings.
