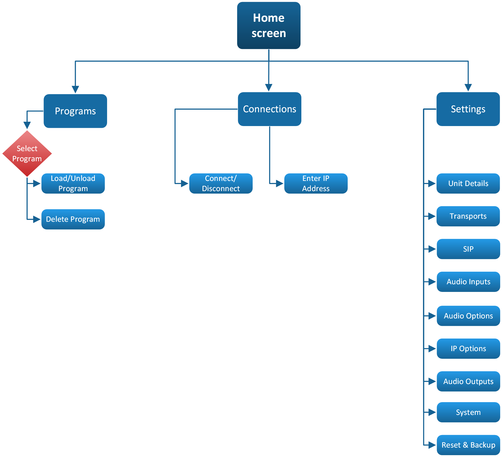
All front panel codec menus can be launched from the Home screen as follows:

|
Features |
Codec Home Screen Elements |
1 |
Screen Name |
The name of the current screen |
2 |
Programs |
View and edit Program configurations |
3 |
Cxns |
Adjust connection settings and show connections and connection details. |
4 |
Settings |
Menus for configuring a wide range of codec settings |
Press the RETURN
button to navigate backwards through menus, or press the HOME
button to return to the Home screen from any menu. If a complete menu cannot be viewed on a single codec screen, arrows on the right hand side of the screen indicate that the current menu has options below and/or above the visible items. Use the navigation arrows to scroll up and down.

|
Features |
Codec Home Screen Elements |
1 |
Up Arrow |
Arrow indicating menus can scroll upwards |
2 |
Down Arrow |
Arrow indicating menus can scroll downwards |

